消费者权益

企业如船,是每一位员工的事业所在。然而商业运作中,各种风险变幻莫测,稍有不慎就会造成严重的损失。凭借130多年的保险经验和强大的全球服务网络,苏黎世保险为跨国性客户及本地大型企业集团提供各项专业保险服务。

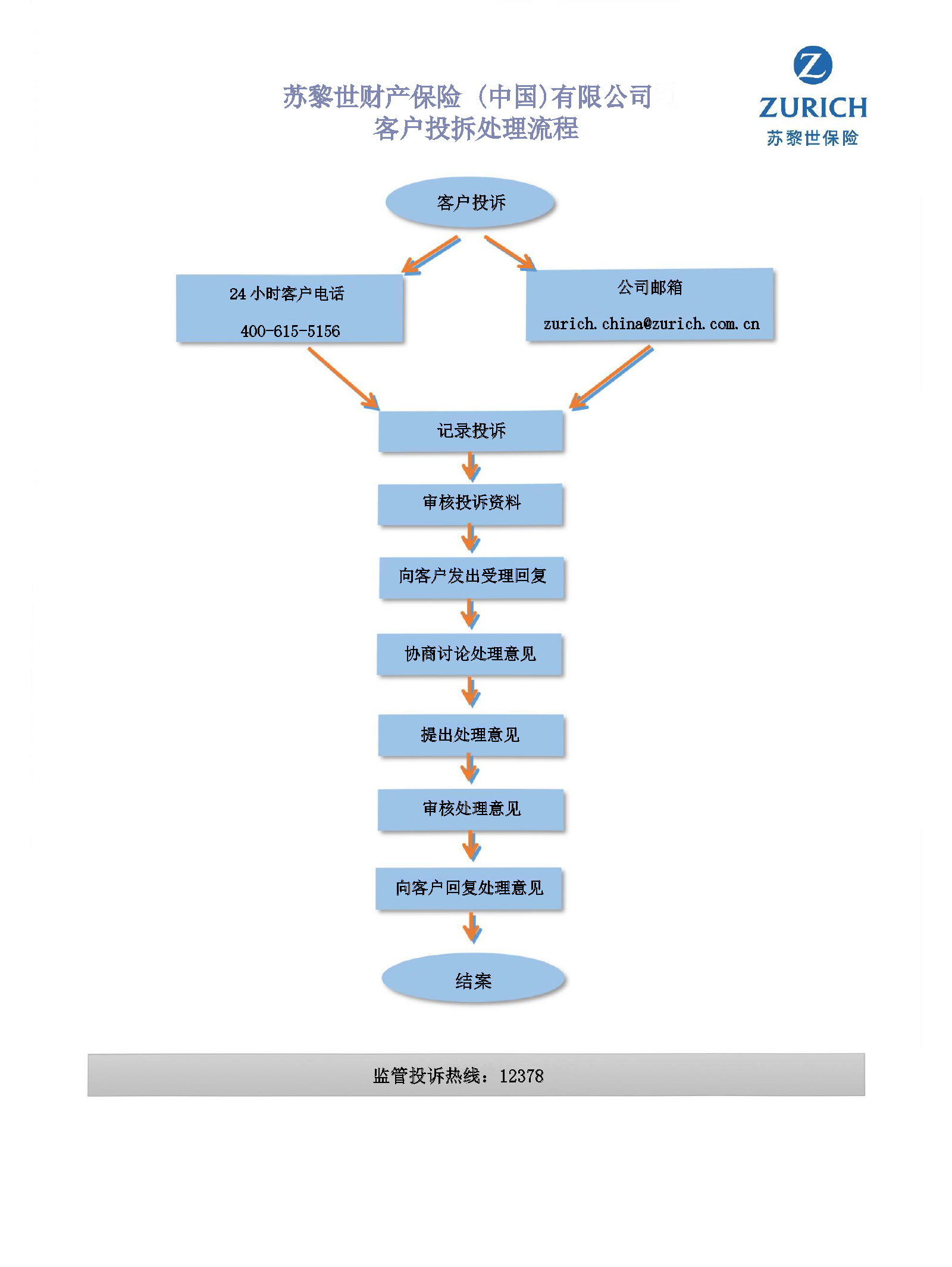
消费者权益保护投诉方式与处理流程
投诉方式与处理流程

国家金融监督管理总局

投诉热线:12378

客服热线

400-615-5156

中国(上海)自由贸易试验区世纪大道100号上海环球金融中心32楼T12

邮箱: zurich.china@zurich.com.cn

沪ICP备16036540号-2 | 沪公网安备 31011502006633号

Copyright © 2017 Zurich Insurance Group | 本网站支持 IPv6